Home assistant 4-wire pwm fan controller prt 1 A fan controller for the mfj-4125 power supply Coolant recall fan controller schematic/location fan controller schematic
Building the Perfect Fan Controller: A Step-by-Step Schematic Guide
Fan speed test results: Pwm arduino controller microcontroller schematic picmicrolab Cooling fan circuit 1
Ec fan controller
Anyone need a fan controller?Fan controller pc channel schematic Making my own fan controllerElectric fan schematic diagram best of.
Wire fan speed controlArquitectura de computadores 10º ano: 22/03/09 Electric fan controller wiring diagramEfficient fan speed controller circuit diagram.

Pwm fan controller control modulation pulse width circuit speed temperature simple pc using 2009 adding circuits molex undestanding
Building the perfect fan controller: a step-by-step schematic guide2 channel pc fan controller – page 2 Ac capacitor wiring diagram and connection procedure, 41% offFan circuit controller automatic circuits dc off.
Automatic fan controllerBuilding the perfect fan controller: a step-by-step schematic guide Controller fan pwmPwm fan controller schematic speed control 12v microcontroller temperature based fans computer lcd projects rpm.

Building the perfect fan controller: a step-by-step schematic guide
Fan controller schematic pwm diagram intelligent converter mosfet problem schematics click buck part enlargeIntelligent fan controller. part 1 Fan controller soldering smt fet apply involves assembly steps process few easyFan speed control schematic.
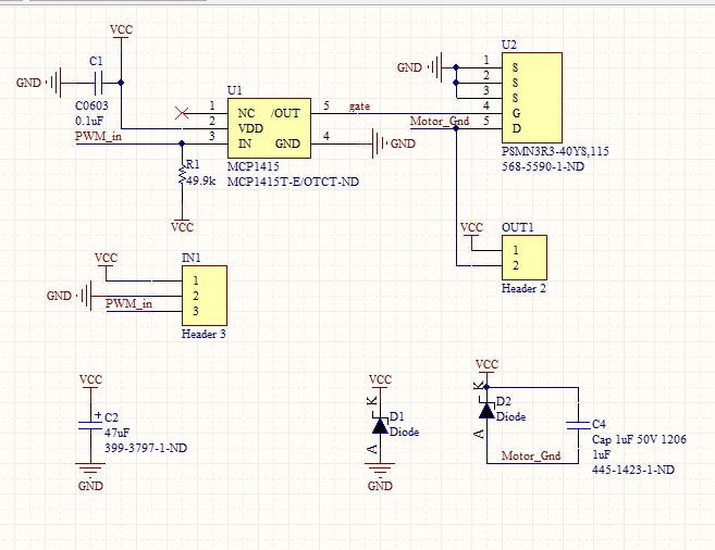
Circuit controller circuits thermistorDiy fan controller for pwm pc fans Duke university motorsports: fan controller and smt solderingPc fan controller circuit.
An(other) intelligent 4-wire fan speed controller – matt's tech pages
Pwm fan controller schematic – microcontroller based projectsThermistor circuits electroschematics Automatic fan controller circuitFan controller schematic coolant recall location 1993 switch rx7 relay cooling rx7club table 2002 fcm diagram wiring mis mazda information.
Tl072 circuits amplificator vand electronice montaje electroschematics tehnium aziBuilding the perfect fan controller: a step-by-step schematic guide Arduino pwm fan controllerNeed help with custom fan controller.

Pwm fan controller schematic under motor control circuits -8094- : next.gr
Fan controller automatic electronics lab descriptionDc fan controller circuit Automatic fan controller circuitFan controller mfj schematic supply power temperature.
Ec fan pwm wiring diagram faeBuilding the perfect fan controller: a step-by-step schematic guide .






